近日,省住建廳發布《關于2023年度查處第一批違法違規房地產開發企業、中介機構和物業服務企業名單的公告》(以下簡稱《公告》),全省共計90家房地產行業企業因違法違規被通報批評。其中,惠州企業29家,涉及寶悅豪庭、讀者文化園、榕溪花園、富力尚悅居等多個樓盤項目。
《公告》內容顯示,根據《住房和城鄉建設部等8部門關于持續整治規范房地產市場秩序的通知》(建房〔2021〕55號)等文件要求,近期各地住房城鄉建設主管部門組織查處了一批違反了《中華人民共和國城市房地產管理法》等法律法規的房地產開發企業、中介機構和物業服務企業,向社會公告具體查處情況,接受公眾監督。
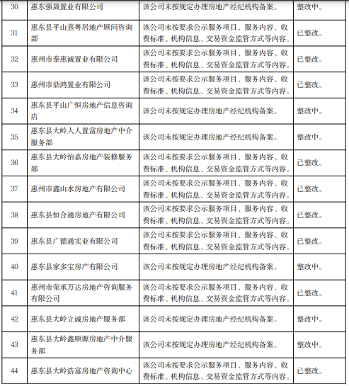
關注被通報的29家惠州企業名單,分別為惠州市讀者文化發展有限公司、惠州市榕溪花園置業有限公司、惠州市龍光駿宏房地產有限公司等6家房地產開發企業和惠東強晟置業有限公司、惠州市泰惠誠置業有限公司、惠州市斌哥說房科技有限公司等23家房地產中介機構。
具體到企業的違法違規行為,開發企業集中于擅自封閉樣板房陽臺、涉嫌“首付貸”、銷售現場公示資料不齊全、未按政府備案價格要求銷售商品房等問題;中介機構違規行為則集中于未按規定辦理房地產經紀機構備案,未按要求公示服務項目、服務內容、收費標準、機構信息、交易資金監管方式等內容,均對市場平穩運行帶來沖擊。
梳理本輪通報的違規企業名單,記者注意到,該名單通報企業違規情況與惠州市住建局于此前7月中旬發布的《2023年度查處第二批違法違規房地產開發企業、中介機構和物業服務企業名單》相似。彼時,市住建局通過專項整治行動查處企業72家,其中就包括本次被省住建廳通報的29家違規企業。
“違規將受到各級的督導和懲處,企業應不斷規范自身的經營行為,誠實守信,協力推進市場穩定有序發展。”惠州市房地產行業相關人士對此表示,從省市兩級的查處通報可以看到,當前樓市各級督導是信息共享和關聯的,各地市典型的企業違規行為將上報省廳統一進行通報查處,進一步擴大通報影響范圍,更有效地督促企業規范行為。





南方+記者 張峰
